開關電源是一種高頻化電能轉換裝置,是電源供應器的一種。其功能是將一個位準的電壓,透過不同形式的架構轉換為用戶端所需求的電壓或電流。
現在做電源,除了效率以外,空載或者開關電源待機功耗也變得越來越重要了。這不僅是因為各種各樣的能效標準的執行,也確實很符合實際應用的需求,因為大部分的用電設備都長期工作在待機狀態。以離線式的AC/DC電源為例,不同的應用要求不一樣,有500mW、300mW、再到100mW,甚至是很多充電器所追求的10mW以下。下面我們就對開關電源的待機功耗進行分析。
(一)輸入部分損耗
1、脈沖電流造成的共模電感T的內阻損耗加大
適當設計共模電感,包括線徑和匝數
2、放電電阻上的損耗
在符合安規的前提下加大放電電阻的組織
3、熱敏電阻上的損耗
在符合其他指標的前提下減小熱敏電阻的阻值

(二)啟動損耗
普通的啟動方法,開關電源啟動后啟動電阻回路未切斷,此損耗持續存在。
改善方法:恒流啟動方式啟動,啟動完成后關閉啟動電路降低損耗。


(三)與開關電源工作相關的損耗

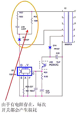
(四)鉗位電路損耗

有放電電阻存在,mos開關管每次開關都會產生放電損耗
改善方法:用TVS鉗位如下圖,可免除電阻放電損耗(注意:此處只能降低電阻放電損耗,漏感能量引起的尖峰損耗是不能避免的)



當然最根本的改善辦法是,降低變壓器漏感。

(五)供電繞組的損耗
電源芯片是需要一定的電流和電壓進行工作的,如果Vcc供電電壓越高損耗越大。
改善方法:由于IC內部消耗的電流是不變的,在保證芯片能在安全工作電壓區間的前提下盡量降低Vcc供電電壓!

(六)變壓器的損耗
由于待機時有效工作頻率很低,并且一般限流點很小,磁通變化小,磁芯損耗很小,對待機影響不大,但繞組損耗是不可忽略的。
變壓器繞組引起的損耗
繞組的層與層之間的分布電容的充放電損耗(分布電容在開關MOS管關斷時充電,在開關MOS管開通時放電引起的損耗。)

當測試mos管電流波形時,剛開啟的時候有個電流尖峰主要由變壓器分布電容引起。

改善方法:在繞組層與層之間加絕緣膠帶,來減少層間分布電容。

(七)開關管MOSFET上的損耗
mos損耗包括:導通損耗,開關損耗,驅動損耗。其中在待機狀態下最大的損耗就是開關損耗。
改善辦法:降低開關頻率、使用變頻芯片甚至跳頻芯片(在空載或很輕負載的情況下芯片進入間歇式振蕩)

(八)整流管上的吸收損耗
輸出整流管上的結電容與整流管的吸收電容在開關狀態下引起的尖峰電流反射到原邊回路上,引起的開關損耗。另外還有吸收電路上的電阻充放電引起的損耗。
改善方法:在其他指標允許的前提下盡量降低吸收電容的容值,降低吸收電阻的阻值。
當然還有整流管上的開關損耗、導通損耗和反向恢復損耗,這應該在允許的情況下盡量選擇導通壓降低和反向恢復時間短的二極管。


(九)輸出反饋電路的損耗

開關電源產品廣泛應用于工業自動化控制、軍工設備、科研設備、LED照明、工控設備、通訊設備、電力設備、儀器儀表、醫療設備、半導體制冷制熱、空氣凈化器,電子冰箱,液晶顯示器,LED燈具,通訊設備,視聽產品,安防監控,LED燈帶,電腦機箱,數碼產品和儀器類等領域。
烜芯微專業制造二極管,三極管,MOS管,20年,工廠直銷省20%,1500家電路電器生產企業選用,專業的工程師幫您穩定好每一批產品,如果您有遇到什么需要幫助解決的,可以點擊右邊的工程師,或者點擊銷售經理給您精準的報價以及產品介紹
烜芯微專業制造二極管,三極管,MOS管,20年,工廠直銷省20%,1500家電路電器生產企業選用,專業的工程師幫您穩定好每一批產品,如果您有遇到什么需要幫助解決的,可以點擊右邊的工程師,或者點擊銷售經理給您精準的報價以及產品介紹