DC-DC概述
DC-DC是一種在直流電路中將一個電壓值的電能變為另一個電壓值的電能的裝置,其采用微電子技術,把小型表面安裝集成電路與微型電子元器件組裝成一體而構成。
DC-DC性能
1.輸入輸出端的電壓均為平滑直流,無交流諧波分量
2.輸出阻抗為零
3.快速動態響應,抑制能力強
4.高效率小型化
DC-DC降壓(Buck)電路恒壓限流原理
隨著電子技術的發展,以及消費類電子設備的廣泛使用,對高效直流電源變換(DC-DC)的研究與應用成為日益重要的課題。DC-DC電路以其優異的特性,在大多數消費類電子設備中,替代了線性電源變換線路成為了主要應用對象。本文針對DC-DC Buck電路,簡析其電壓和電流的控制原理。
DC-DC電路分為電壓模式和電流模式控制兩種類型,基本原理都是誤差放大器的輸出與三角波比較產生PWM,PWM信號驅動功率管實現變換。區別就是電壓模式的三角波來自三角波發生器,電流模式的三角波來自電感的電流。
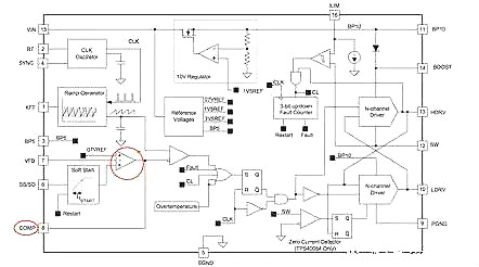
關于電壓模式、電流模式的優缺點這里就不展開了,下面注意一下每張圖中的圓圈,下面有兩張圖,分別代表兩種模式控制類型的DC-DC芯片內部結構框圖,紅圈內有誤差放大器和誤差放大器的補償端。
電壓模式(TPS40057):

電流模式(MP2307):

這些DCDC電路電壓調節的基本思路:
輸出端通過分壓電阻將輸出電壓采樣到FB(VFB)端,也就是反饋端,與基準電壓對比后通過運放輸出一個電壓,與三角波對比,產生PWM信號,驅動功率管,實現電壓的閉環控制。補償端接RC補償電路,實現電路快速穩定響應。
典型應用電路(MP2307,輸出3.3V):

那么問題來了,電流調節(限流)怎么實現?
經典的DCDC控制IC TL494 內置了倆誤差放大器,實現電壓和限流的調節:
TL494內部結構框圖:

TL494 恒壓限流典型應用,輸出5V 10A,調節R1和R2的比例可以調節限流大小,右下角R13 0.1Ω:

一般的DCDC控制芯片,以MP2307為主:
內部只有一個誤差放大器,我們可以外掛一個,實現電流的控制,下圖運放左側肖特基陽極直接接到MP2307的 6腳,COMP腳,也就是內部誤差放大器的輸出端,原有電壓調節電路不變,原輸出的負極變為下圖的OUT-,調節下圖電位器可以實現限流的調節。
當流過R2的電流*R2電阻大于運放3腳電壓,運放將COMP端拉低,占空比變小,電路輸出電壓(電流)降低,直到保持運放同相端反相端電壓相等,實現限流調節。

DC-DC功能
一、隔離:
1、噪聲隔離:(模擬電路與數字電路隔離、強弱信號隔離)
2、安全隔離:強電弱電隔離\IGBT隔離驅動\浪涌隔離保護\雷電隔離保護(如人體接觸的醫療電子設備的隔離保護)
3、接地環路消除:遠程信號傳輸\分布式電源供電系統
二、電壓變換:
升壓變換\降壓變換\交直流轉換(AC/DC、DC/AC)\極性變換(正負極性轉換、單電源與正負電源轉換、單電源與多電源轉換)
三、保護:
短路保護、過壓保護、欠壓保護、過流保護、其它保護
四、降噪:
采用有源濾波
五、穩壓:
交流市電供電\遠程直流供電\分布式電源供電系統\電池供電
烜芯微專業制造二極管,三極管,MOS管,橋堆20年,工廠直銷省20%,1500家電路電器生產企業選用,專業的工程師幫您穩定好每一批產品,如果您有遇到什么需要幫助解決的,可以點擊右邊的工程師,或者點擊銷售經理給您精準的報價以及產品介紹
烜芯微專業制造二極管,三極管,MOS管,橋堆20年,工廠直銷省20%,1500家電路電器生產企業選用,專業的工程師幫您穩定好每一批產品,如果您有遇到什么需要幫助解決的,可以點擊右邊的工程師,或者點擊銷售經理給您精準的報價以及產品介紹