變頻電源作為電源系統的重要組成部分,其性能的優劣直接關系到整個系統的安全和可靠性指標?,F代變頻電源以低功耗、高效率、電路簡潔等顯著優點而備受青睞。變頻電源的整個電路由交流-直流-交流-濾波等部分構成,輸出電壓和電流波形均為純正的正弦波,且頻率和幅度在一定范圍內可調。
本文實現了基于TMS320F28335的變頻電源數字控制系統的設計,通過有效利用TMS320F28335豐富的片上硬件資源,實現了SPWM的不規則采樣,并采用PID算法使系統產生高品質的正弦波,具有運算速度快、精度高、靈活性好、系統擴展能力強等優點。
系統總體介紹
根據結構不同,變頻電源可分為直接變頻電源與間接變頻電源兩大類。本文所研究的變頻電源采用間接變頻結構即交-直-交變換過程。首先通過單相全橋整流電路完成交-直變換,然后在DSP控制下把直流電源轉換成三相SPWM波形供給后級濾波電路,形成標準的正弦波。變頻系統控制器采用TI公司推出的業界首款浮點數字信號控制器TMS320F28335,它具有150MHz高速處理能力,具備32位浮點處理單元,單指令周期32位累加運算,可滿足應用對于更快代碼開發與集成高級控制器的浮點處理器性能的要求。與上一代領先的數字信號處理器相比,最新的F2833x浮點控制器不僅可將性能平均提升50%,還具有精度更高、簡化軟件開發、兼容定點C28x TM控制器軟件的特點。系統總體框圖如圖1所示。


圖1 系統總體框圖
(1)整流濾波模塊:對電網輸入的交流電進行整流濾波,為變換器提供波紋較小的直流電壓。
(2)三相橋式逆變器模塊:把直流電壓變換成交流電。其中功率級采用智能型IPM功率模塊,具有電路簡單、可靠性高等特點。
(3)LC濾波模塊:濾除干擾和無用信號,使輸出信號為標準正弦波。
(4)控制電路模塊:檢測輸出電壓、電流信號后,按照一定的控制算法和控制策略產生SPWM控制信號,去控制IPM開關管的通斷從而保持輸出電壓穩定,同時通過SPI接口完成對輸入電壓信號、電流信號的程控調理。捕獲單元完成對輸出信號的測頻。
(5)電壓、電流檢測模塊:根據要求,需要實時檢測線電壓及相電流的變化,所以需要三路電壓檢測和三路電流檢測電路。所有的檢測信號都經過電壓跟隨器隔離后由TMS320F28335的A/D通道輸入。
(6)輔助電源模塊:為控制電路提供滿足一定技術要求的直流電源,以保證系統工作穩定可靠。
系統硬件設計
變頻電源的硬件電路主要包含6個模塊:整流電路模塊、IPM電路模塊、IPM隔離驅動模塊、輸出濾波模塊、電壓檢測模塊和TMS320F28335數字信號處理模塊。
整流電路模塊
采用二極管不可控整流電路以提高網側電壓功率因數,整流所得直流電壓用大電容穩壓為逆變器提供直流電壓,該電路由6只整流二極管和吸收負載感性無功的直流穩壓電容組成。整流電路原理圖如圖2所示。


圖2 整流電路原理圖
IPM電路模塊
IPM由高速、低功率IGBT、優選的門級驅動器及保護電路組成。IGBT(絕緣柵雙極型晶體管)是由BJT(雙極型三極管)和MOS(絕緣柵型場效應管)組成的復合全控型電壓驅動式電力電子器件。GTR飽和壓降低,載流密度大,但驅動電流較大;MOSFET驅動功率很小,開關速度快,但導通壓降大,載流密度小。IGBT綜合了以上兩種器件的優點,驅動功率小而飽和壓降低,非常適合應用于直流電壓。因而IPM具有高電流密度、低飽和電壓、高耐壓、高輸入阻抗、高開關頻率和低驅動功率的優點。本文選用的IPM是日本富士公司的型號為6MBP20RH060的智能功率模塊,該智能功率模塊由6只IGBT管子組成,其IGBT的耐壓值為600V,最小死區導通時間為3μs。
IPM隔離驅動模塊
由于逆變橋的工作電壓較高,因此DSP的弱電信號很難直接控制逆變橋進行逆變。美國國際整流器公司生產的三相橋式驅動集成電路IR2130,只需一個供電電源即可驅動三相橋式逆變電路的6個功率開關器件。
IR2130驅動其中1個橋臂的電路原理圖如圖3所示。C1是自舉電容,為上橋臂功率管驅動的懸浮電源存儲能量,D1可防止上橋臂導通時直流電壓母線電壓到IR2130的電源上而使器件損壞。R1和R2是IGBT的門極驅動電阻,一般可采用十到幾十歐姆。R3和R4組成過流檢測電路,其中R3是過流取樣電阻,R4是作為分壓用的可調電阻。IR2130的HIN1~HIN3、LIN1~LIN3作為功率管的輸入驅動信號與TMS320F8335的PWM連接,由TMS320F8335控制產生PWM控制信號的輸入,FAULT與TMS320F8335引腳PDPINA連接,一旦出現故障則觸發功率保護中斷,在中斷程序中封鎖PWM信號。


圖3 IR2130驅動其中1個橋臂的電路原理圖
輸出濾波模塊
采用SPWM控制的逆變電路,輸出的SPWM波中含有大量的高頻諧波。為了保證輸出電壓為純正的正弦波,必須采用輸出濾波器。本文采用LC濾波電路,其中截止頻率取基波頻率的4.5倍,L=12mH,C=10μF。
電壓檢測模塊
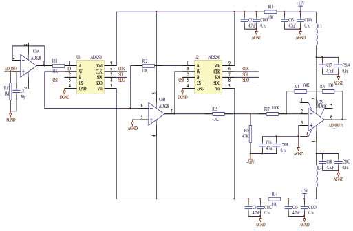
電壓檢測是完成閉環控制的重要環節,為了精確的測量線電壓,通過TMS320F28335的SPI總線及GPIO口控制對輸入的線電壓進行衰減/放大的比例以滿足A/D模塊對輸入信號電平(0-3V)的要求。電壓檢測模塊采用256抽頭的數字電位器AD5290和高速運算放大器AD8202組成程控信號放大/衰減器,每個輸入通道的輸入特性為1MΩ輸入阻抗+30pF。電壓檢測模塊電路原理圖如圖4所示。


圖4 電壓檢測電路原理圖
系統軟件設計
系統上電后按照選定的模式自舉加載程序,跳轉到主程序入口,進行相關變量、控制寄存器初始化設置和正弦表初始化等工作。接著使能需要的中斷,啟動定時器,然后循環進行故障檢測和保護,并等待中斷。主要包括三部分內容:定時器周期中斷子程序、A/D采樣子程序和數據處理算法。主程序流程圖如圖5所示。


圖5 主程序流程圖
定時器周期中斷子程序
主要進行PI調節,更新占空比,產生SPWM波。定時器周期中斷流程圖如圖6所示。


圖6 定時器周期中斷流程圖
A/D采樣子程序
主要完成線電流采樣和線電壓采樣。為確保電壓與電流信號間沒有相對相移,本部分利用TMS320F28335片上ADC的同步采樣方式。為提高采樣精度,在A/D中斷子程序中采用均值濾波的方法。
對A相電壓和電流A/D的同步采樣部分代碼如下:
interrupt void adc_isr(void)
{
if(counter==0)
{
receive_a0_data[i++] = AdcRegs.ADCRESULT0>>4; //右移四位
receive_b0_data[j++] = AdcRegs.ADCRESULT1>>4; //右移四位
}
if(counter>=1)
{ // 對結果取平均,平滑濾波
receive_a0_data[i++] = (receive_a0_data[i0++]+(AdcRegs.ADCRESULT0>>4))/2;
receive_b0_data[j++] = (receive_b0_data[j0++]+(AdcRegs.ADCRESULT1>>4))/2;
}
if(i==512) {i=0;i0=0;}
if(j==512) {j=0;j0=0; counter++;}
AdcRegs.ADCTRL2.bit.RST_SEQ1 = 1; // 復位排序器
AdcRegs.ADCST.bit.INT_SEQ1_CLR = 1; // 清中斷標志位
PieCtrlRegs.PIEACK.all = PIEACK_GROUP1;// 開中斷應答
}
數據處理算法
本系統主要用到以下算法:(1)SVPWM算法(2)PID調節算法(3)頻率檢測算法
SVPWM算法
變頻電源的核心就是SVPWM波的產生,SPWM波是以正弦波作為基準波(調制波),用一列等幅的三角波(載波)與基準正弦波相比較產生PWM波的控制方式。當基準正弦波高于三角波時,使相應的開關器件導通;當基準正弦波低于三角波時,使相應的開關器件截止。由此,逆變器的輸出電壓波形為脈沖列,其特點是:半個周期中各脈沖等距等幅不等寬,總是中間寬,兩邊窄,各脈沖面積與該區間正弦波下的面積成比例。這種脈沖波經過低通濾波后可得到與調制波同頻率的正弦波,正弦波幅值和頻率由調制波的幅值和頻率決定。
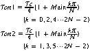
本文采用不對稱規則采樣法,即在三角波的頂點位置與低點位置對正弦波進行采樣,它形成的階梯波更接近正弦波。不規則采樣法生成SPWM波原理如圖7所示。圖中,Tc是載波周期,M是調制度,N為載波比,Ton為導通時間。
由圖7得:


當k為偶數時代表頂點采樣,k為奇數時代表底點采樣。
SVPWM算法實現過程:
利用F28335內部的事件管理器模塊的3個全比較單元、通用定時器1、死區發生單元及輸出邏輯可以很方便地生成三相六路SPWM波形。實際應用時在程序的初始化部分建立一個正弦表,設置通用定時器的計數方式為連續增計數方式,在中斷程序中調用表中的值即可產生相應的按正弦規律變化的SPWM波。SPWM波的頻率由定時時間與正弦表的點數決定。
SVPWM算法的部分代碼如下:
void InitEv(void)
{
EALLOW;
GpioMuxRegs.GPAMUX.all=0x00FF;
EDIS;
EvaRegs.EVAIFRA.all = 0xFFFF; // 清除中斷標志
EvaRegs.T1PR= 2500; //定時器1周期值,定時0.4us*2500=1ms
EvaRegs.T1CMPR = XPWM; //比較值初始化
EvaRegs.T1CNT = 0; EvaRegs.T1CON.all = 0xF54E; //增模式, TPS系數80M/32=2.5M,T1使能,
EvaRegs.ACTR.all = 0x0006; //PWM1,2低有效
EvaRegs.DBTCONA.all = 0x0534; //使能死區定時器1,分頻80M/32=2.5M,死區時
//間5*0.4us=2us
EvaRegs.COMCONA.all = 0xA600; //比較控制寄存器
EvaRegs.EVAIMRA.all = 0x0080;
}
PID調節算法
在實際控制中很多不穩定因素易造成增量較大,進而造成輸出波形的不穩定性,因此必須采用增量式PID算法對系統進行優化。PID算法數學表達式為
Upresat(t)= Up(t)+ Ui(t)+ Ud(t)
其中,Up(t)是比例調節部分,Ui(t)是積分調節部分,Ud(t)是微分調節部分。
本文通過對A/D轉換采集來的電壓或電流信號進行處理,并對輸出的SPWM波進行脈沖寬度的調整,使系統輸出的電壓保持穩定。
PID調節算法的部分代碼如下:
float PIDCalc( PID *pp, int NextPoint )
{
int dError,Error;
Error=pp->SetPoint*10-NextPoint; // 偏差
pp->SumError+= Error; // 積分
dError=pp->LastError-pp->PrevError; // 當前微分
pp->PrevError = pp->LastError;
pp->LastError = Error;
return
((pp->Proportion) * Error // 比例項
+ (pp->Integral) * (pp->SumError) // 積分項
+ (pp->Derivative) * dError); // 微分項
}
頻率檢測算法
頻率檢測算法用來檢測系統輸出電壓的頻率。用TMS320F28335片上事件管理器模塊的捕獲單元捕捉被測信號的有效電平跳變沿,并通過內部的計數器記錄一個周波內標頻脈沖個數,最終進行相應的運算后得到被測信號頻率。
實驗結果
測量波形
在完成上述硬件設計的基礎上,本文采用特定的PWM控制策略,使逆變器拖動感應電機運行,并進行了短路、電機堵轉等實驗,證明采用逆變器性能穩定,能可靠地實現過流和短路保護。圖8是電機在空載條件下,用數字示波器記錄的穩態電壓波形。幅度為35V,頻率為60Hz。


圖7 不規則采樣法生成SPWM波原理圖


圖8 輸出線電壓波形
測試數據
在不同頻率及不同線電壓情況下的測試數據如表1所示。


表1 不同輸出頻率及不同線電壓情況下實驗結果
結果分析
由示波器觀察到的線電壓波形可以看出,波形接近正弦波,基本無失真;由表中數據可以看出,不同頻率下,輸出線電壓最大的絕對誤差只有0.6V,相對誤差為1.7%。
結束語
本文設計的三相正弦波變頻電源,由于采用了不對稱規則采樣算法和PID算法使輸出的線電壓波形基本為正弦波,其絕對誤差小于1.7%;同時具有故障保護功能,可以自動切斷輸入交流電源。因此本系統具有電路簡單、抗干擾性能好、控制效果佳等優點,便于工程應用,具有較大的實際應用價值。
烜芯微專業制造二極管,三極管,MOS管,橋堆等20年,工廠直銷省20%,4000家電路電器生產企業選用,專業的工程師幫您穩定好每一批產品,如果您有遇到什么需要幫助解決的,可以點擊右邊的工程師,或者點擊銷售經理給您精準的報價以及產品介紹
烜芯微專業制造二極管,三極管,MOS管,橋堆等20年,工廠直銷省20%,4000家電路電器生產企業選用,專業的工程師幫您穩定好每一批產品,如果您有遇到什么需要幫助解決的,可以點擊右邊的工程師,或者點擊銷售經理給您精準的報價以及產品介紹