
今天在和同事討論BOOST電路時,被問到二極管在電路中的作用。這個應該很熟悉才對,但是當時卻無法立刻給出回答,所以下班回來翻了翻筆記,整理了二極管在BUCK電路和BOOST電路中的作用,不敢獨享,所以這篇文章就產生了。
BUCK拓撲原理圖


BUCK拓撲共有兩種電路狀態,當MOS管導通時,二極管截止,此時電流的流向如下圖所示。


二極管中無電流流過,可想象此時電路中不存在此二極管。當MOS管關斷時,由于電感中電流不能突變,所以此時二極管提供了一個續流回路,起到續流的作用,此時電路狀態如下圖所示。


所以BUCK電路中二極管起到續流作用。
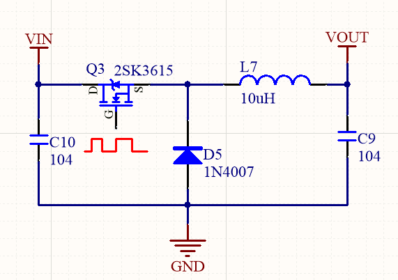
BOOST拓撲原理圖


和BUCK結構相似,BOOST電路也有兩種工作狀態,當MOS管截止時,電路的狀態如下圖所示。


電流經過電感,二極管給負載進行供電,二極管此時可以看做導線一樣。但是如果這個時候電路切換到下面的狀態。


此時MOS管導通,我們都知道當MOS管完全導通時,電阻很小,一般情況下為幾十毫歐,所以Vmos電壓也就零點幾伏甚至比這還要低。
假設此時電路中沒有二極管D4,由于輸出電容C7的存在,此時電容C7處于一個較高的電壓,這時電容會通過淺綠色方向經過MOS管向地進行放電,這樣就會造成能量的損失,降低BOOST電路的效率。
如果在電路中添加二極管D4,都知道二極管具有單向導電性,當MOS管導通時,二極管反向截止,輸出電容C7就不會向地進行放電,此時電流經過電感,MOS管回到地,電感在這個過程中儲存磁場。
所以在BOOST電路中二極管的存在避免了形成通路而導致不必要的損耗。
烜芯微專業制造二極管,三極管,MOS管,橋堆等20年,工廠直銷省20%,4000家電路電器生產企業選用,專業的工程師幫您穩定好每一批產品,如果您有遇到什么需要幫助解決的,可以點擊右邊的工程師,或者點擊銷售經理給您精準的報價以及產品介紹
烜芯微專業制造二極管,三極管,MOS管,橋堆等20年,工廠直銷省20%,4000家電路電器生產企業選用,專業的工程師幫您穩定好每一批產品,如果您有遇到什么需要幫助解決的,可以點擊右邊的工程師,或者點擊銷售經理給您精準的報價以及產品介紹