在此介紹的基于運放的電流檢測電路并不新鮮,它的應用已有些時日,但很少有關于電路本身的討論。在相關應用中它被非正式地命名為“電流驅動”電路,所以我們現在也這樣說。讓我們首先探究其基本概念,它是一個運算放大器和MOSFET電流源(注意,如果您不介意基極電流會導致1%左右的誤差,也可以使用雙極晶體管)。圖1A顯示了一個基本的運算放大器電流源電路。把它垂直翻轉,這樣我們可在圖1B中做高邊電流檢測,在圖1C中重新繪制,來描繪我們將如何使用分流電壓作為輸入電壓,圖1D是最終的電路。


【圖1、此圖描述了從基本運算放大器電流源轉換為具有電流輸出的高邊電流檢測放大器】
基本電路
圖2顯示了電路電源電壓低于運算放大器的額定電源電壓。在電壓-電流轉換中添加一個負載電阻,記住您現在有一個高阻抗輸出,如果您想要最簡單的方案,這樣可能就行了。
根據圖2的實施高邊電流檢測的基本完整電路,需要考慮的細節有:
運放必須是軌對軌輸入,或有一個包括正供電軌的共模電壓范圍。零漂移運算放大器可實現最小偏移量。但請記住,即使使用零漂移軌對軌運放,在較高的共模范圍內運行通常不利于實現最低偏移。
MOSFET漏極處的輸出節點由于正電壓的擺動而受到限制,其幅度小于分流電源軌或小于共模電壓。增加增益緩沖器可以降低該節點處電壓擺幅的要求。
該電路在死區短路時不具備低邊檢測或電流檢測所需的零伏特共模電壓能力。在圖2的電路中,最大共模電壓等于運算放大器的最大額定電源電壓。
該電路是單向的,只能測量一個方向的電流。
增益精度是RIN和RGAIN公差的直接函數。非常高的增益精度是可能的。
共模抑制比(CMRR)一般由放大器的共模抑制能力決定。MOSFET也對CMRR有影響,漏電的或其他劣質的MOSFET可降低CMRR。


【圖2、最簡單的方法是使用電源電壓額定值內的運算放大器??赏ㄟ^RGAIN/RIN被配置為增益50?!?/div>
性能優化
一個完全緩沖的輸出總是比圖2的高阻抗輸出要靈活得多,并且在緩沖器中提供2的輕微增益,可降低第一級和MOSFET的動態范圍要求。
在圖3中,我們還添加了支持雙向電流檢測的電路。這里把電流源電路(還記得圖1A嗎?)與U1非逆變輸入的輸入電阻(RIN 2)一起使用,等效成RIN(在這種情況下為RIN 1)。然后這個電阻器產生一個抵消輸出的壓降,以適應必要的雙向輸出擺動。從REF引腳到整個電路輸出的增益基于RGAIN/ROS的關系,使得REF輸入可以被配置為提供單位增益,而不考慮通過RGAIN/RIN設置的增益(只要RIN 1和RIN 2是相同的值),從而像傳統的差分放大器參考輸入:
VREFOUT=VREF *(RGAIN/ROS)*ABUFFER
(其中ABUFFER是緩沖增益)
注意,在所有后續電路中,雙向電路是可選的,對于單向電路可以省略。


【圖3、此版本增加了緩沖輸出和雙向檢測能力。它提供了一個參考輸入,即使在RIN 1和RIN 2值所確定的不同增益設置下,它也總是以單位增益運行?!?/div>
在高共模電壓下使用
通過浮動電路和使用具有足夠額定電壓的MOSFET,電流驅動電路幾乎可在任何共模電壓下使用,電路的工作電壓高達數百伏特已經成為一個非常常見和流行的應用。電路能達到的額定電壓是由所使用的MOSFET的額定電壓決定的。
浮動電路包括在放大器兩端增加齊納二極管Z1,并為它提供接地的偏置電流源。齊納偏壓可像電阻一樣簡單,但本文作者喜歡電流鏡技術,因為它提高了電路承受負載電壓變化的能力。在這樣做時,我們已創建了一個運放的電源“窗口”,在負載電壓浮動。
另一個二極管D1已出現在高壓版本中。這個二極管是必要的,因為一個接地的短路電路最初在負載處會把非逆變輸入拉至足夠負(與放大器負供電軌相比),這將損壞放大器。二極管限制這種情況以保護放大器。


【圖4、高壓電路“浮動”運放,其齊納電源在負載電壓軌】
該電路其它鮮為人知的應用
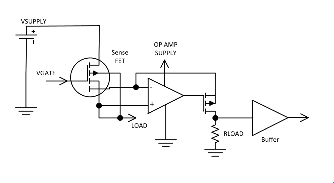
我不確定是否有人使用電流檢測MOSFET。在幾年前的一些實驗室研究中,我確信,一旦校準,MOSFET電流檢測是非常精確和線性的,但它們有約400 ppm的溫度系數。盡管如此,最佳的電路結構迫使檢測電極在與MOSFET的源電壓相同的電壓下工作,同時輸出部分電流。圖5顯示了如何使用電流驅動電路來實施。


【圖5、MOSFET檢測FET電路】
烜芯微專業制造二極管,三極管,MOS管,橋堆等20年,工廠直銷省20%,4000家電路電器生產企業選用,專業的工程師幫您穩定好每一批產品,如果您有遇到什么需要幫助解決的,可以點擊右邊的工程師,或者點擊銷售經理給您精準的報價以及產品介紹
烜芯微專業制造二極管,三極管,MOS管,橋堆等20年,工廠直銷省20%,4000家電路電器生產企業選用,專業的工程師幫您穩定好每一批產品,如果您有遇到什么需要幫助解決的,可以點擊右邊的工程師,或者點擊銷售經理給您精準的報價以及產品介紹
- 上一篇:開關電源MOS管損耗如何處理
- 下一篇:電子電器三極管的識別和檢測
相關閱讀
最新資訊
- 怎么用TVS二極管提高電路的抗突波能力
- PIN二極管的電導調制機制和應用介紹
- 基于雙MOS管的防反灌電路工作原理介紹
- 高效率整流二極管的特性和應用介紹
- 詳解穩壓二極管的關鍵特性和應用原理
- MOS管選型關鍵因素分析,怎么選擇合適的參數
- 三相整流電路分析,半波整流與全波整流的工作原理
- IGBT三相全橋整流電路工作原理介紹
- 詳解快恢復二極管,結構,特性和應用介紹
- 三極管和MOS管組合式開關電路分析
聯系烜芯微
咨詢熱線:
18923864027
傳真:
18923864027
QQ:
709211280
地址:
深圳市福田區振中路84號愛華科研樓7層