
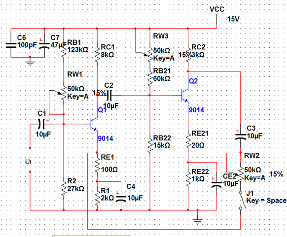
電路工作原理:
當J1開路時,電路中不存在級間負反饋,整個電路是由兩個單級共射放大電路組成。晶體管發射極的電阻由兩部分組成。其中并聯有電容器的電阻(R1,RE22)引入直流負反饋,用來穩定每個管的靜態工作點;未并聯電容的電阻(RE1,RE22)引入的反饋是交、直流電流串聯負反饋,使放大倍數穩定,輸入、輸出電阻增大。
計算公式:
第一級靜態工作點:
第二級靜態工作點:
① 連接J1 ,由RW2引入交流電壓串聯負反饋。
該反饋經C3隔直之后引出,無直流信號反饋,所以是交流反饋; 用瞬時極性法判別是負反饋; Uf取自Uo端,是電壓反饋;
Uf與Ui不在輸入級的同一點迭加,是串聯反饋
烜芯微專業制造二極管,三極管,MOS管,橋堆等,20年,工廠直銷省20%,1500家電路電器生產企業選用,專業的工程師幫您穩定好每一批產品,如果您有遇到什么需要幫助解決的,可以直接聯系上方的聯系號碼或加QQ,由我們的銷售經理給您精準的報價以及產品介紹
烜芯微專業制造二極管,三極管,MOS管,橋堆等,20年,工廠直銷省20%,1500家電路電器生產企業選用,專業的工程師幫您穩定好每一批產品,如果您有遇到什么需要幫助解決的,可以直接聯系上方的聯系號碼或加QQ,由我們的銷售經理給您精準的報價以及產品介紹