驅動一個MOS管
1 如何驅動一個MOS管
1.1 推挽電路

直接上菜,這就是大名鼎鼎的推挽電路了,學過單片機的小伙伴們是不是很熟悉,沒錯就是IO口內部的推挽電路,也叫圖騰柱電路,古代部落對于那方面的POWER是有很高的崇拜的,供為圖騰柱。
這個電路有很厲害的地方,假如輸入高電平,那么Q802導通,Q803截止,輸出高電平;加入輸入低電平,那么Q802截止,Q803導通,輸出低電平;由于實際電路從低電平到高電平會有一段中間的狀態,假如現在處于中間電壓狀態,假設是從5V降到1V,那么Q802導通,Q802導通后,由于管子壓降,Q802的E極電壓為0.3V,Q803處于反向截止狀態,Q803不導通,所以輸出高電平;假設輸入電壓從5V下降到0.6V的時候,由于C827電容在放電,Q803的C極電壓高于0.6V,此時Q802不導通,Q803可以導通也可能不導通。其他情況可以自己仔細分析。
這種驅動方法可以使電流直接從開關管流到負載,開關管內阻很小,驅動能力很強。由于圖中使用的是三極管,所以需要有個C827電容充放電,在實際電路中負載基本帶有寄生電容,這個電容就不需要額外加上去了。這個電路還可以用MOS管替代三極管,上橋臂用P管,下橋臂用N管。
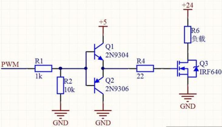
1.2 驅動MOS管

這圖里前面一部分就是推挽電路了,后面接個電阻限流,然后接入到MOS管的G極,這個電阻要注意選取,選擇不好會引起米勒震蕩,下一篇會詳細介紹米勒震蕩。MOS管內部有寄生電容,等效上一張圖的C827。這個電路沒有加入額外的電容和更多的開關管,所以能實現開關速度快;而且由于開關管內阻小,所以損耗也低;而且因為推挽電路不會使開關管兩個管子同時導通,所以這個電路很安全。
〈烜芯微/XXW〉專業制造二極管,三極管,MOS管,橋堆等,20年,工廠直銷省20%,上萬家電路電器生產企業選用,專業的工程師幫您穩定好每一批產品,如果您有遇到什么需要幫助解決的,可以直接聯系下方的聯系號碼或加QQ/微信,由我們的銷售經理給您精準的報價以及產品介紹