場效應管作用:放大作用、恒流輸出、開關導通
1.放大電路
場效應管具有輸入阻抗高、低噪聲等特點,因此經常作為多級放大電流的輸入級,與三極管一樣,根據輸入、輸出回路公共端選擇不同,將場效應管放電電路分為共源、公漏、共柵三種狀態,
如下圖是場效應管共源放大電路中: Rg是柵極電阻,將Rs壓降加至柵極; Rd是漏極電阻,將漏極電流轉換成漏極電壓,并影響放大倍數Au ; Rs是源極電阻, 為柵極提供偏壓;C3是旁路電容,消除Rs對交流信號的衰減。

2.電流源電路
恒流源在計量測試應用很廣泛,如下圖是主要是由場效應管組成的恒流源電路,這是可作為磁電式儀表調標尺工序。
由于場效應管是電壓型控制器件,它的柵極幾乎不取電流,輸入阻抗非常高,實要想獲得較大恒流輸出,并且精度提高可以采取基準源與比較器結合方法來獲得所需要的效果。

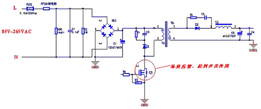
3、開關電路
場效應管最重要的一個作用是作開關作用,作開關時候多數應用于各類電子負載控制、開關電源開關管,MOS管最顯著的特性是開關特性好,對于NMOS來說,Vgs大于一定的值就會導通,適合用于源極接地時的情況,也就是所謂的低端驅動,只要柵極電壓達到4V或10V就可以了。
而對于PMOS來說,Vgs小于一定的值就會導通,適合用于源極接VCC時的情況,也就是高端驅動。
但是,雖然PMOS可以很方便地用作高端驅動,但由于導通電阻大,價格貴,替換種類少等原因,在高端驅動中,通常還是使用NMOS。
如下圖是某開關電源其中一部分電路圖,在這里的Q1場效應管用作PWM調制器或開關穩壓控制器的功率開關管。

場效應管除了以上三大作用之外還可以用作可變電阻,實現壓控電阻,另外,場效應管應用場合還有很多,例如高保真音響系統、防反接電路等。
場效應管應用
1.場效應管可應用于放大。由于場效應管放大器的輸入阻抗很高,因此耦合電容可以容量較小,不必使用電解電容器。
2.場效應管很高的輸入阻抗非常適合作阻抗變換。常用于多級放大器的輸入級作阻抗變換。
3.場效應管可以用作可變電阻。
4.場效應管可以方便地用作恒流源。
5.場效應管可以用作電子開關。
〈烜芯微/XXW〉專業制造二極管,三極管,MOS管,橋堆等,20年,工廠直銷省20%,上萬家電路電器生產企業選用,專業的工程師幫您穩定好每一批產品,如果您有遇到什么需要幫助解決的,可以直接聯系下方的聯系號碼或加QQ/微信,由我們的銷售經理給您精準的報價以及產品介紹
聯系號碼:18923864027(同微信)
QQ:709211280