傳統的隔離型反激式轉換器的架構中,轉換器的功率等級通常可達60W左右,通過調整變壓器的匝數比,借助原邊開關和可以將電源電壓轉換為輸出電壓。
有關輸出電壓的信息會通過反饋路徑傳輸到原邊的PWM發生器,以使該輸出電壓盡可能保持穩定。如果輸出電壓太高或太低,則將調整PWM發生器的占空比。

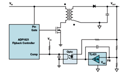
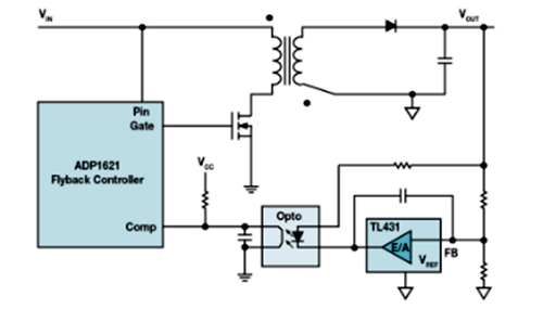
圖1. 傳統的帶有光耦合器反饋路徑的反激式控制器。
這種反饋路徑會增加成本,占用電路板上的空間,并與變壓器的隔離電壓共同決定電路的最大隔離電壓。光耦合器通常會老化,隨著時間的推移其特性會改變,并且通常不適用于85°C以上的溫度。
除光耦合器外,可使用第三個變壓器繞組來提供有關輸出電壓狀態的信息。可以基于此信息來調節輸出電壓。但是,這個額外的變壓器繞組使變壓器更加昂貴,并且輸出電壓的調節不是特別精確。
更好的替代方法是以替代器件取代光耦合器和光耦合器的副邊控制模塊。ADuM3190應運而生,它采用iCoupler?隔離技術,通過電感耦合(即無需光耦合器)跨過電隔離傳輸反饋信號。
但是,除此之外,還有另一種選擇。一個特別簡潔的解決方案是徹底消除分立式反饋路徑。圖2顯示了無需分立式反饋回路的反激式轉換器。
圖2所示為一款適用的轉換器IC,即ADI的LT8300,它可以通過從副邊反激回原邊的電壓來識別是否需要以及如何調節PWM發生器產生的占空比。
該解決方案的優勢是無需光耦合器或其他反饋電路。這樣可以節省成本和空間。而且不會存在與反饋路徑的最大隔離電壓相關限制影響。
只要將所使用的變壓器設計用于特定隔離電壓,整個電路就可以在該最大隔離電壓下工作。 此概念基于邊界模式調節。這時,副邊電流在每個周期內均降至零安培。
然后,可以測量反激回變壓器原邊繞組的輸出電壓,并將其用于原邊調節。

圖2. 反激式控制器無需分立式反饋路徑,但可通過原邊變壓器繞組進行調節。
是否可以在指定應用中使用不帶分立式反饋路徑的此類電路,在很大程度上取決于所需的輸出電壓調節精度。該精度可以優于±1%,但偏差也可能更大,具體取決于應用。
輸出電壓可通過下式計算得出:

Rfb如圖2所示。可以借助它調節輸出電壓。Nps是所用變壓器的匝數比,Vf是副邊反激二極管兩端的壓降。它通常與溫度密切相關。
對于設置為較高值(例如12 V或24 V)的輸出電壓,溫度對Vf的絕對影響較小。對于設置為3.3 V或更低的輸出電壓,溫度對輸出電壓的影響非常大。
一些無光耦合器的系列產品內置溫度校正功能,以補償不同的整流二極管在不同溫度下的壓降。
為了使電壓調節功能正常工作,通常還需要在輸出端施加最小負載。在LT8300中,它約為最大可能負載的0.5%。
結論
反激式控制器不使用分立式反饋路徑,但可以通過原邊變壓器繞組進行控制,從而簡化了設計,并避免使用易失效的光耦合器。
〈烜芯微/XXW〉專業制造二極管,三極管,MOS管,橋堆等,20年,工廠直銷省20%,上萬家電路電器生產企業選用,專業的工程師幫您穩定好每一批產品,如果您有遇到什么需要幫助解決的,可以直接聯系下方的聯系號碼或加QQ/微信,由我們的銷售經理給您精準的報價以及產品介紹
聯系號碼:18923864027(同微信)
QQ:709211280