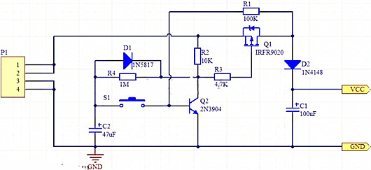
單按鍵開關機電路圖(一)
電路可實現通過按一次按鍵S1實現開機,再按一次S1實現關機的功能。

電路的工作過程:
電路中連接器P1是一個電源連接器,電源+從1,2腳輸入,電源地從3,4腳輸入。
電路上電后,P-MOS管Q1的G極和S極都是為高電平,所以Q1處于截止狀態,VCC出沒有電源輸出。同時,電容C2通過電源,電阻R2,電阻R4充電。C2上的電壓會慢慢上升。
當按下開關S1時,電容C2上的電壓加在三極管Q2的基極上,使Q2飽和導通。此時PMOS管Q1的G極被三極管Q2拉低至低電平,使MOS管的GS電壓為負,Q1導通。連接器P1輸入的電源通過MOS管,二極管D2輸出至VCC。同時經過反饋電阻R1,將輸出的電源電壓加至三極管Q2的基極,維持Q2導通。
所以,這個時候即使按鍵S1松開,電路也會保持在開機狀態,這就是自鎖的作用。
電路開機后,電容C2通過二極管D1,三極管Q2完全放電,使C2上的電壓為低電平。為電路關機做準備。
需要關機時,按下開關S1,電容C2上的低電平電壓拉低Q2的基極電壓,使Q2截止。這樣Q1的G極又恢復高電平,MOS管GS間的電壓不再能夠維持Q1的導通,所以Q1也截止,切斷電源通路,電路關機。
注意:
本例電路開機是沒有問題的,但是在關機時,電容C2上的電壓不會是0,它是二極管D1的壓降+三極管Q2的飽和管壓降。所以,如果這個電壓大于0.7V的話,就很難使電路關機。
因此,二極管D1和三極管Q2的選型有一定的要求。
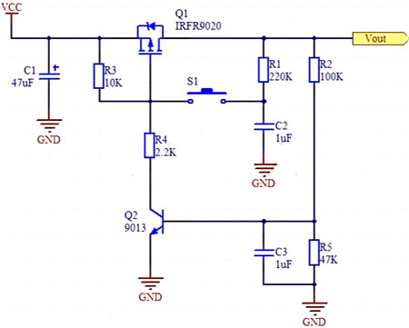
單按鍵開關機電路圖(二)
本例電路可通過開關S1實現開關機。按第一次時開機,第二次關機。

電路的工作過程:
我們先看電路初始狀態:
當電路上電,開關S1還未按下時。Q1是截止的,Vout沒有輸出。電容C2上的電壓為低電平。三極管Q2也是截止的。
當開關S1按下時,由于電容C2上的電壓為低電平,所以在S1按下時,將Q1的柵極G電位拉低,使PMOS管Q1導通,Vout有電源輸出。
同時,Vout上的電壓,經分壓電阻R2和R5使三極管Q2飽和導通,進一步的拉低Q1的柵極,使Q1能夠完全導通。電路開機完成。電容C2通過電阻R1充電,為再次按鍵關機做準備。
當需要關機時,按下開關S1,電容C2上的高電平也會拉高Q1柵極高電平,使PMOS管截止,Vout沒有輸出,Q2三極管基極無偏置電壓,也會截止。電容C2通過電阻R1,Vout的負載進行放電,又恢復到初始狀態,為電路開機做準備。
這里電容C3對負載波動起到一定的抗干擾作用。
注意:
本例電路有一個缺陷,所以不能用在實際的產品當中。當我們開機時,若按住S1的時間過久,馬上就會使Q1截止而關機,發生“追尾”。
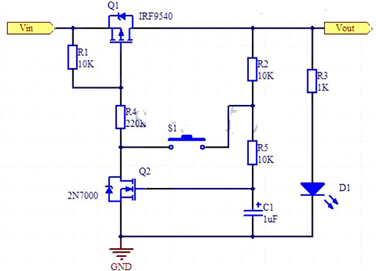
單按鍵開關機電路圖(四)
本例電路可實現通過一個開關按鍵和電容來控制電源的開和關。

電路圖講解:
1.上電初始狀態:
電路上電后電容C1上沒有電壓,NMOS管Q2的GS間電壓為0,Q2截止;則PMOS管Q1的GS間電壓也為0,Q1也截止,Vout無電壓輸出。
2.電路開機:
電路開機時,按下開關S1,輸入電源Vin通過電阻R1,R4,S1,R5給電容充電,電容電壓慢慢升高,當電容電壓上升到U1時,NMOS管Q2導通并迅速飽和。
Q2飽和導通后,D點電位可認為是0,這樣Q1的G極電壓也被拉低。當Q1的GS電壓下降到U2時(U2為負電壓),Q1導通并迅速飽和。此時Vout有輸出,發光二極管D1被點亮。
此時,應松開開關S1,輸出電壓Vout通過電阻R2,R5繼續給電容C1充電,形成自鎖回路,使Q1,Q2保持導通狀態。開機完成。
3.電路關機:
當電路需要關機時,按下開關S1,電容C1通過電阻R5,開關S1,MOS管Q2的DS放電,當放電至電容C1的電壓低于MOS管的開啟電壓時,Q2開始退出飽和并慢慢截止。Q1的GS電壓慢慢升高,也退出飽和進入截止狀態,Vout無輸出。電容C1通過R5,R2繼續對負載放電,指指電容C1兩端電壓為0。返回到電路的初始狀態。則開機完成。
注意:
1.電路圖講解中,U1,U2的電壓可通過查找電路圖中兩個MOS管的數據手冊獲取,并分析一下電路中的參數設置是否滿足要求。
2.本例開機電路,S1開關不能舊按,在開機或者關機完成后必須松開,否則會“追尾”。
〈烜芯微/XXW〉專業制造二極管,三極管,MOS管,橋堆等,20年,工廠直銷省20%,上萬家電路電器生產企業選用,專業的工程師幫您穩定好每一批產品,如果您有遇到什么需要幫助解決的,可以直接聯系下方的聯系號碼或加QQ/微信,由我們的銷售經理給您精準的報價以及產品介紹
聯系號碼:18923864027(同微信)
QQ:709211280