外置和內置電源切換
本文講解的是“外置USB供電與內置鋰電池供電的自動切換電路”,所以先把電路中不相關的電路隱藏。
也就是隱藏鋰電池充電管理、電源濾波等電路:

隱藏后變成這樣:

這一下子,電路變得好簡單,實現電源切換的功能,竟然只需要一個二極管、一個MOS管、一個電阻!
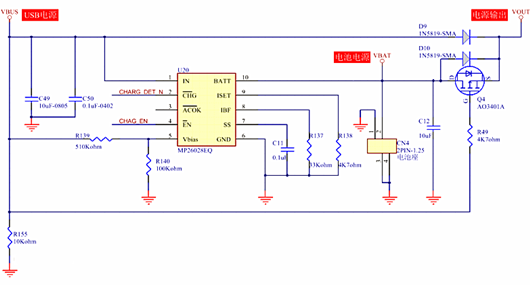
一、電路說明
將上述的“外置USB供電與內置鋰電池供電自動切換電路”整理一下:

功能邏輯是這樣的:
1、當插著USB電源時,由外置的USB電源供電,即VBUS對VOUT供電。
2、當拔掉USB電源時,切換為由內置的鋰電池供電,即VBAT對VOUT供電。
3、當重新插入USB電源時,切換為由外置的USB電源供電,即VBUS對VOUT供電。
二、原理分析
假設VBUS的電壓為5V,VBAT的電壓為3.7V,下面開始分析。
1、當插著USB電源時:
VBUS通過肖特基二極管D9到達VOUT。

肖特基二極管的導通壓降約為0.3V,USB電壓VBUS = 5V,所以:
VOUT = 5V - 0.3V = 4.7V
由于VBAT為3.7V,MOS管Q4的s極為4.7V,g極為5V,由此可知:
Vgs = 5V - 4.7V = 0.3V > 0
所以MOS管處于不導通狀態,同時其體二極管也是反向截止。
由于電阻R155的存在,會浪費一些功耗,流過R155的電流為:
5V / 10Kohm = 0.5mA
2、當拔掉USB電源時:
VBUS的電壓會從5V開始往下降,電阻R155起到給VBUS放電的作用。
VBUS的電壓需要快速下降,因為如果下降慢了,會導致MOS管Q4打開變慢,也就不能很快地切換為電池VBAT供電。
如下圖,假設VBUS緩慢下降到4.9V,即MOS管Q4的g極為4.9V。
電池電壓VBAT通過MOS管Q4的體二極管后降低了約0.7V,變為3V,即MOS管的Vgs電壓為:
4.9V - 3V = 1.9V > 0
MOS管仍然不導通,VOUT的供電沒有完全切換為VBAT。

假設VBUS已經下降為1V,如下圖。
則Vgs = 1V - 3V = -2V,MOS管已經逐漸打開。

最終,VBUS會降到0V,MOS管也會完全打開,VOUT切換為用VBAT供電,VOUT電壓變為3.7V:

VBUS接的濾波電容會令其電壓下降緩慢,如果發現VBUS的電壓下降過慢,可以減小R155的阻值。但是這樣會導致在插入USB電源時,流過R155的電流變大,增加了無謂的功耗。
所以R155的阻值不能過大也不能過小,需根據實際調試的效果來決定。
3、當重新插入USB電源時:
如下圖,MOS管Q4的Vgs = 5V - 4.7V > 0,MOS管不導通,并且其體二極管也是反向偏置。
VOUT切換為用VBUS供電,Vout電壓變為4.7V。

三、性能提升
在拔掉USB電源的瞬間,有沒有可能MOS管Q4來不及打開,導致VBAT的電壓沒有及時切過來?是有可能的。
MOS管Q4沒有快速打開,VBAT供電不能及時續上來,會導致VOUT電壓下降過多,VOUT的負載電路就可能工作異常。如果電路的負載較重,拉取的電流較大,尤其容易出現在供電電源切換時VOUT電壓下降過多的問題。怎么辦呢?
1、可以加快MOS管打開導通的速度。方法是減小VBUS的濾波電容的容值,減小電阻R155的阻值,這都是讓VBUS快速掉電,從而讓Vgs快點到達令MOS管完全打開的電壓。
2、在VOUT增加濾波電容,但是效果不怎么明顯。
3、這是重點!可以給MOS管并聯一個肖特基二極管D1,如下圖所示:

該肖特基二極管D1的正向導通壓降約為0.3V,比MOS管的體二極管要小。在MOS管完全打開之前,VBAT通過肖特基二極管D1對VOUT進行供電,可以緩解VOUT電壓下降過多的問題。
〈烜芯微/XXW〉專業制造二極管,三極管,MOS管,橋堆等,20年,工廠直銷省20%,上萬家電路電器生產企業選用,專業的工程師幫您穩定好每一批產品,如果您有遇到什么需要幫助解決的,可以直接聯系下方的聯系號碼或加QQ/微信,由我們的銷售經理給您精準的報價以及產品介紹
聯系號碼:18923864027(同微信)
QQ:709211280