電壓/電流轉換即V/I轉換,是將輸入的電壓信號轉換成滿足一定關系的電流信號。
轉換后的電流相當一個輸出可調的恒流源。
其輸出電流應能夠保持穩定而不會隨負載的變化而變化。一般來說,電壓電流轉換電路是通過負反饋的形式來實現的,可以是電流串聯負反饋,也可以是電流并聯負反饋,主要用在工業控制和許多傳感器的應用。
下文介紹兩種電壓轉電流電路。
第一種
電路結構
這是一種較為常用的電壓轉換電流電路,也是一款恒流源電路。它由一個運放、一個三極管(也可以是MOS管)以及若干電阻構成,結構簡單易懂。
其輸出電流為Iout= Vref/Rs。


仿真分析
先進行仿真,參考上面的電路結構搭建如下圖所示仿真電路:
運放采用:OPA2363
VS1 為直流電源 2.5V
R6 為精密電阻250R
RL 為負載
可以看出電路輸出電流為9.9mA,與理論電流值 2.5V/250R= 10mA 相差較小。


采用直流參數掃描,看一下10mA電流的帶負載能力:10mA下,電路帶載能力最大為2.06K


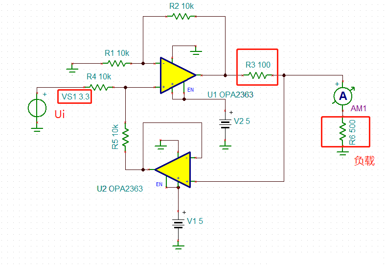
第二種
電路結構
這種結構的電壓電流轉換電路是書本上經常那提到的一種結構,結構稍復雜些。
其輸出電流I=Ui/R3。


仿真分析
然而這種結構的電路不常用,多使用上面路電路的變形,如下圖。 輸出電流為:1.65V/165R= 10mA。 這里三極管和運放組合起到擴流的作用,畢竟運放輸出電流能力有限。


看下此中電路結構的帶負載能力:10mA 最大帶載為3.55K。

〈烜芯微/XXW〉專業制造二極管,三極管,MOS管,橋堆等,20年,工廠直銷省20%,上萬家電路電器生產企業選用,專業的工程師幫您穩定好每一批產品,如果您有遇到什么需要幫助解決的,可以直接聯系下方的聯系號碼或加QQ/微信,由我們的銷售經理給您精準的報價以及產品介紹

〈烜芯微/XXW〉專業制造二極管,三極管,MOS管,橋堆等,20年,工廠直銷省20%,上萬家電路電器生產企業選用,專業的工程師幫您穩定好每一批產品,如果您有遇到什么需要幫助解決的,可以直接聯系下方的聯系號碼或加QQ/微信,由我們的銷售經理給您精準的報價以及產品介紹
聯系號碼:18923864027(同微信)
QQ:709211280