PWM驅動H橋工作原理精解
在現代電機控制領域,PWM(脈寬調制)技術與H橋電路的結合應用極為廣泛。以下是關于PWM驅動H橋工作原理的詳細解析,內容嚴謹專業,適用于官網發布。
一、PWM控制與H橋電路概述
PWM信號經微控制器輸出,通過驅動電路放大后,精準控制H橋電路中的功率管開關狀態,實現對電機轉速和方向的高效調節。H橋電路由四個開關元件(常見為MOS管或晶體管)構成,分為兩組,分別掌控電機正轉與反轉。一組導通時,另一組切斷,以此切換電機轉動方向。
二、PWM信號特性及其作用機制
PWM信號為數字信號,由高、低電平組成,其占空比(高電平持續時間與周期之比)決定了輸出電壓大小。在H橋電路中,PWM信號連接至兩個輸入端,控制開關通斷。調整占空比,可改變電機兩端平均電壓,實現對電機轉速的精準控制。高電平時間越長,電機平均電壓越高,轉速隨之提升;低電平時,相應開關斷開,電機減速或停止。
三、H橋電路結構與功能細節
H橋電路因其形狀類似字母H而得名,四個開關組成H的四條垂直腿,電機位于橫杠位置。這四個開關通常為兩個MOSFET和兩個二極管,或四個三極管。通過控制這四個開關的通斷,可調節電機電流的大小與方向。占空比較小時,開關器件低頻工作,電流變化緩慢;占空比較大時,器件高頻工作,電流變化急劇。在H橋PWM驅動電路中,電流波形近似方波。高電平時,電流經一個MOSFET和一個二極管流入電機;低電平時,電流經另一個MOSFET和二極管流出電機。


四、PWM信號對電機轉速和扭矩的控制原理
調節PWM信號占空比,可精確控制電機電流波形的大小和方向,進而實現對電機轉速和扭矩的精準控制。占空比較小,電流波形峰值較小,電機轉速較慢;占空比較大,峰值較大,轉速加快。H橋電路允許通過改變PWM信號頻率來調節電流波形變化速度,使其在不同負載和工作環境下更具靈活性。
五、實際應用中的驅動電路設計要點
(一)單片機與驅動芯片的協同應用
單片機雖能輸出直流信號,但驅動能力有限,通常作為驅動信號源,通過驅動芯片控制大功率管(如MOS管),產生大電流驅動電機。占空比大小經驅動芯片調節,控制加在電機上的平均電壓,實現轉速調節。
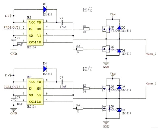
(二)H橋驅動電路構建與驅動芯片選型
電機驅動常采用N溝道MOSFET構建H橋驅動電路。H橋是典型直流電機控制電路,要使電機運轉,需使對角線開關導通,通過電流方向變化控制電機正反轉。實際驅動電路中,常用硬件電路控制開關。電機驅動板主要采用兩種驅動芯片:全橋驅動HIP4082和半橋驅動IR2104。半橋電路由兩個MOS管組成,全橋電路由四個MOS管組成。IR2104半橋驅動芯片可驅動高端和低端兩個N溝道MOSFET,提供較大柵極驅動電流,具備硬件死區、防同臂導通功能。兩片IR2104可組成完整直流電機H橋驅動電路,其成本低、功能完善,雖輸出功率較HIP4082低,但應用廣泛。


(三)隔離措施的重要性
驅動電路可能產生較大回灌電流,為避免影響單片機,建議采用隔離芯片隔離。隔離芯片如2801等,常作控制總線驅動器,可提升驅動能力,滿足條件后實現數據單向傳輸,確保單片機信號能驅動芯片,反之則不能,有效保護單片機。
〈烜芯微/XXW〉專業制造二極管,三極管,MOS管,橋堆等,20年,工廠直銷省20%,上萬家電路電器生產企業選用,專業的工程師幫您穩定好每一批產品,如果您有遇到什么需要幫助解決的,可以直接聯系下方的聯系號碼或加QQ/微信,由我們的銷售經理給您精準的報價以及產品介紹
聯系號碼:18923864027(同微信)
QQ:709211280