無線發射接收電路詳解
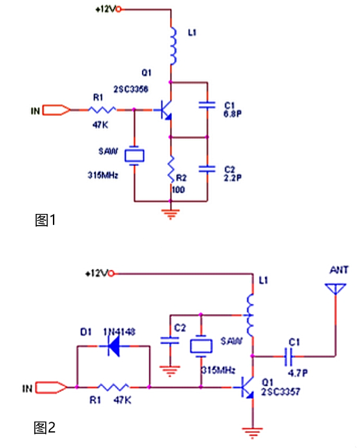
在無線通信領域,穩定高效的無線發射接收電路是實現遠程控制與數據傳輸的關鍵。以下介紹兩種常見的發射機電路。得益于聲表器件的應用,這些電路展現出卓越的穩定性。即使在手抓天線、聲表或電路其他部位的情況下,發射頻率依然能夠保持穩定,不出現漂移現象。相較于圖1,圖2所示的發射機電路在發射功率上更具優勢,有效作用距離可達200米以上。


盡管其性能在某些方面仍有提升空間,但憑借電路結構的簡潔性以及易于實現的特點,且工作狀態穩定可靠,在眾多實際應用場景中得到了廣泛運用。例如在汽車、摩托車報警系統、倉庫大門控制系統以及家庭保安系統等領域,該類電路均發揮著重要作用。
T630無線電遙控發射、接收頭的無線發射接收電路
無線電發射頭T630電路原理
如圖所示,T630無線電發射頭電路主要由四發射管V1以及外圍元件C1、C2、L1、L2等構成,工作頻率為265MHz的超高頻發射電路。該電路通過環形天線L2向空中發射信號。
天線L2的制作細節如下:采用鍍銀線或直徑為1.5mm的漆包線,天線尺寸為24mm(長)×9mm(高)。在三極管V1的選擇上,推薦使用高頻發射管BE414或2SC3355,以確保電路的高頻性能和發射效率。


無線電遙控接收頭T631電路原理
無線電遙控接收頭T631的電路原理如圖所示。接收電路主要由V1、IC等元件組成。其中,V1與C7、C9、L2等元件構成超高頻接收電路。通過微調C9,可以改變接收電路的諧振頻率,從而精確對準265MHz的發射頻率,實現信號的準確接收。
當天線L2接收到調制波信號時,信號首先經過V1進行調諧放大,提取出其中的低頻成分。隨后,該低頻信號通過V2進行前置放大,進一步提升信號幅度。放大后的信號被送入集成電路ICLM358,經過進一步放大和整形處理后,最終由LM358的第7腳輸出。
在實際制作中,該印刷電路板的實際尺寸為31mm×23mm。天線尺寸為27mm(長)×9mm(高)。OUT端為信號輸出端,可與后續的控制電路或其他負載相連。三極管V1推薦選用BE415或2SC3355,以滿足高頻接收的需求。電容C9可選用小型可調電容,便于頻率微調。集成電路IC選用LM358,其性能穩定,適合用于信號放大與處理。
為了減小發射及接收電路的體積,所有電阻均選用1/8W或1/16W的金屬膜電阻,具有高精度和小體積的特點。電解電容采用超小型電容,其他電容則全部選用高頻陶瓷電容,以滿足高頻電路的性能要求。在焊接過程中,元件引腳應盡量剪短,并使其緊貼電路板,以減少分布參數對電路性能的影響。電路板材料應選用適用于高頻電路的板材,以確保電路的高頻性能和信號傳輸質量。
〈烜芯微/XXW〉專業制造二極管,三極管,MOS管,橋堆等,20年,工廠直銷省20%,上萬家電路電器生產企業選用,專業的工程師幫您穩定好每一批產品,如果您有遇到什么需要幫助解決的,可以直接聯系下方的聯系號碼或加QQ/微信,由我們的銷售經理給您精準的報價以及產品介紹
聯系號碼:18923864027(同微信)
QQ:709211280