一、工作原理
移動電源基于能量存儲與轉換機制運作。其內置可充電電池作為電能載體,經由電路系統調控,實現電能的存儲及適配輸出,為各類電子設備提供穩定、適配的電力支持。
二、系統架構與功能模塊
(一)充電管理系統
移動電源配備先進的充電管理系統,該系統依據電池電壓參數,智能調節充電電流,全程管控預充、恒壓充電以及浮充三大階段,確保充電進程安全、高效,延長電池使用壽命。
(二)核心組件
外殼 :采用堅固、輕便且具良好散熱性的材料制成,為內部元件提供全方位物理防護,抵御外界機械沖擊、電磁干擾。
電路板 :承擔核心調控職能,精準調整輸入、輸出電流與電壓,配備多重防護機制,防止過流、過壓、短路等異常狀況損壞設備。
電芯 :作為能量存儲中樞,選用高能量密度、低自放電率的優質鋰離子電池,保障移動電源續航能力與電能輸出穩定性。
三、充電與放電機制
充電過程 :移動電源接入市電充電時,220V 交流電經充電器轉換為適配的直流電,輸入至移動電源內部電池進行儲能。充電管理系統實時監測電池狀態,動態調整充電策略,確保充電安全穩定。


放電過程 :為設備充電時,電芯存儲的電能經升壓系統轉化,提升至設備所需的電壓水平,通過標準 USB 接口穩定輸出,滿足手機、平板電腦等數碼產品充電需求。
四、主要電路結構剖析
(一)輸入充電控制電路
嚴控外部電源輸入,具備完善的過壓、過流防護功能,確保充電過程平穩可靠,防止異常輸入電壓、電流沖擊損壞內部電路與電池。
(二)輸出 DC/DC 轉換電路
關鍵的電能轉換模塊,將電芯電壓精準轉換為適配各類數碼設備的標準電壓,涵蓋 5V、9V、12V 等常見輸出規格,滿足不同設備充電需求。
(三)充電指示電路與電池電量檢測顯示電路
充電指示電路 :直觀呈現移動電源自身充電狀態,通常以 LED 指示燈形式,明示充電進行中、已充滿等不同狀態,便于用戶及時掌握充電進程。
電池電量檢測顯示電路 :精準監測電芯剩余電量,通過數字顯示屏或 LED 指示燈組,以百分比或電量格形式向用戶直觀展示,助力合理規劃用電。
(四)電池保護和智能管理電路
集成過充、過放、過溫以及短路保護等多重防護功能。智能 IC 實時監控電池電壓、電流、溫度等參數,一旦觸及安全閾值,即刻啟動保護措施,中斷充電或放電回路,全方位守護電池安全與性能。
(五)升壓系統
部分移動電源采用基于電感儲能原理的 DC-DC 升壓拓撲結構。利用開關管高頻切換,驅動電感儲能與釋能,將電芯較低電壓提升至適配設備充電的高電壓水平,確保電能高效轉換與穩定輸出。
(六)充電管理系統
核心智能管控單元,統籌整個充電流程。運用 sophisticated 算法,精準調控充電電流、電壓,依據電池實時狀態動態優化充電模式,提升充電效率,延長電池循環使用壽命。
(七)鋰芯容量指示電路
實時精準計量電芯剩余電量,將電量信息轉化為直觀的顯示信號,經電量顯示電路呈現給用戶,電量顯示精度可達 ±5%。
(八)電芯保護電路
全方位守護電芯安全,涵蓋過充、過放、過溫以及過流保護功能。硬件級保護電路與電池管理系統協同作業,雙重保障電芯在極限工況下免受損傷。
五、典型電路圖解析
(一)升壓電路示例
如下圖,P1 可接入一節 1.5V(或多節并聯)干電池,經 TP8350 升壓芯片轉化,穩定輸出 5V 標準 USB 供電電壓。該電路適用于為手機、MP3、MP4 等數碼產品供電或充電,電路設計簡潔高效,升壓轉換效率高達 85%。


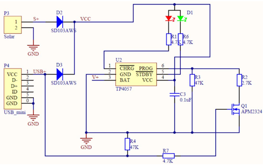
(二)鋰電池充電電路實例
該電路以 TP4057 為核心控制芯片,P3 可接入太陽能電池板,依據電路參數,適配接入標稱 6V 的太陽能電池板供電。P4 為標準 USB 供電接口,便于接入數碼備用電源。二極管 D2、D3 擔當防反灌角色,保障電路免受反向電流沖擊。D1 為雙色發光二極管,清晰指示充電狀態,綠燈表示充電進行中,紅燈表示充電完成或故障狀態。TP4057 的 3 腳連接鋰電池(4.2V)正極,2 腳連接鋰電池負極,實現對鋰電池精準、安全的充電管控。

〈烜芯微/XXW〉專業制造二極管,三極管,MOS管,橋堆等,20年,工廠直銷省20%,上萬家電路電器生產企業選用,專業的工程師幫您穩定好每一批產品,如果您有遇到什么需要幫助解決的,可以直接聯系下方的聯系號碼或加QQ/微信,由我們的銷售經理給您精準的報價以及產品介紹

〈烜芯微/XXW〉專業制造二極管,三極管,MOS管,橋堆等,20年,工廠直銷省20%,上萬家電路電器生產企業選用,專業的工程師幫您穩定好每一批產品,如果您有遇到什么需要幫助解決的,可以直接聯系下方的聯系號碼或加QQ/微信,由我們的銷售經理給您精準的報價以及產品介紹
聯系號碼:18923864027(同微信)
QQ:709211280