一、應急電源的組成
應急電源主要由輸入電磁干擾濾波器(EMI)、整流濾波電路、功率變換電路、PWM 控制器電路、輸出整流濾波電路組成。其中,輔助電路包括輸入過欠壓保護電路、輸出過欠壓保護電路、輸出過流保護電路、輸出短路保護電路等,這些輔助電路為應急電源提供了必要的保護功能,確保其在各種工況下的穩定運行。


二、應急電源功率變換電路
目前在應急電源中應用最廣泛的絕緣柵場效應管是 MOSFET(MOS 管)。MOS 管利用半導體表面的電聲效應進行工作,也被稱為表面場效應器件。由于其柵極處于不導電狀態,輸入電阻可以大大提高,最高可達 105 歐姆。MOS 管通過改變柵源電壓的大小,來控制漏極電流的大小。


工作原理
R4、C3、R5、R6、C4、D1、D2 組成緩沖器,與開關 MOS 管并接,能夠減少開關管電壓應力,降低 EMI,避免二次擊穿。在開關管 Q1 關斷時,變壓器的原邊線圈容易產生尖峰電壓和尖峰電流,這些元件組合在一起可以有效地吸收尖峰電壓和電流。
從 R3 測得的電流峰值信號參與當前工作周波的占空比控制,實現當前工作周波的電流限制。當 R5 上的電壓達到 1V 時,UC3842 停止工作,開關管 Q1 立即關斷。
R1 和 Q1 中的結電容 CGS、CGD 一起組成 RC 網絡,電容的充放電直接影響著開關管的開關速度。R1 過小容易引起振蕩,增加電磁干擾;R1 過大會降低開關管的開關速度。
Z1 通常將 MOS 管的 GS 電壓限制在 18V 以下,從而保護 MOS 管。
Q1 的柵極受控電壓為鋸形波,占空比越大,Q1 導通時間越長,變壓器儲存的能量越多。當 Q1 截止時,變壓器通過 D1、D2、R5、R4、C3 釋放能量,同時實現磁場復位,為下一次存儲、傳遞能量做好準備。IC 根據輸出電壓和電流時刻調整 ⑥ 腳鋸形波占空比的大小,從而穩定整機的輸出電流和電壓。C4 和 R6 為尖峰電壓吸收回路。
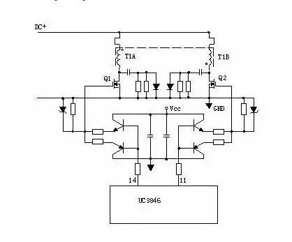
推挽式功率變換電路
在推挽式功率變換電路中,Q1 和 Q2 將輪流導通,這種設計可以有效地提高功率變換效率,同時分散熱量,降低單個元件的熱應力,提高電路的可靠性。


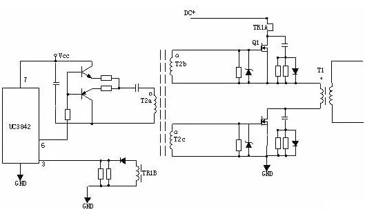
有驅動變壓器的功率變換電路
在有驅動變壓器的功率變換電路中,T2 為驅動變壓器,T1 為開關變壓器,TR1 為電流環。驅動變壓器的作用是為開關管提供驅動信號,確保開關管的正常工作。電流環則用于檢測輸出電流,實現過流保護和電流穩定控制。


三、應急電源 MOS 管作用
MOS 管在應急電源中具有至關重要的作用,主要體現以下幾個方面:
高頻開關功能
在應急電源中,MOS 管作為高頻開關元件,通過控制柵極電壓來改變漏源極之間的導通狀態,實現電流的快速接通和斷開。這種快速開關特性使得電源能夠在高頻下進行能量轉換,從而減小體積、提高功率密度和工作效率。
高效能量轉換
MOS 管的開關速度快(納秒級),支持高頻工作(幾十 kHz 至 MHz),減少開關損耗,提升電源整體效率。其低導通電阻(RDS(on))特性使導通時壓降小,減少發熱,適合大電流應用。通過提高 MOS 管的工作頻率,可以減小變壓器等磁性元件的體積和重量,進而實現整個電源系統的小型化和輕量化。
精確穩壓與保護
在應急電源中,MOS 管配合 PWM 控制器等芯片,能夠實現精準的電壓調節和過流保護。通過反饋機制,MOS 管根據輸出電壓和電流的變化,按需調整開關頻率和占空比,以維持輸出電壓的穩定。當檢測到過載或短路時,MOS 管可以通過快速關斷來避免電源系統遭受損害。這一特性對于保障應急電源的可靠性和安全性至關重要,確保在關鍵時刻應急電源能夠正常工作,為關鍵設備提供穩定的電力支持。
〈烜芯微/XXW〉專業制造二極管,三極管,MOS管,橋堆等,20年,工廠直銷省20%,上萬家電路電器生產企業選用,專業的工程師幫您穩定好每一批產品,如果您有遇到什么需要幫助解決的,可以直接聯系下方的聯系號碼或加QQ/微信,由我們的銷售經理給您精準的報價以及產品介紹
〈烜芯微/XXW〉專業制造二極管,三極管,MOS管,橋堆等,20年,工廠直銷省20%,上萬家電路電器生產企業選用,專業的工程師幫您穩定好每一批產品,如果您有遇到什么需要幫助解決的,可以直接聯系下方的聯系號碼或加QQ/微信,由我們的銷售經理給您精準的報價以及產品介紹
聯系號碼:18923864027(同微信)
QQ:709211280