反激式開關電源是一種常見的電源轉換拓撲結構,具有電路簡單、成本低等優點,廣泛應用于各種電子設備中。以下是對其工作原理的詳細分析:

一、傳統反激式開關電源原理
當開關管導通時,輸入電壓(VIN)給變壓器初級電感充電。此時,初級側電感電壓呈現上高下低的狀態,而次級電感電壓則呈現上低下高的狀態,導致次級回路被二極管截止,能量無法傳遞到次級。當開關管關斷時,由于電感電流不能突變為零,電感會表現出一個高電動勢。此時,初級電感電壓變為上低下高,次級電感電壓變為上高下低,次級回路導通,能量從初級傳遞到次級。這種能量傳遞方式被稱為 “反激”,即開關管關斷期間能量從初級傳遞到次級,而在開關管導通期間次級沒有能量傳遞。
二、軟開關反激式開關電源
傳統反激式開關電源存在一些固有缺陷,如開關管工作在硬開關狀態導致上升沿開關損耗大、變壓器漏感無法完全避免只能通過 RCD 吸收造成功率損失、頻率無法做高等。這些問題限制了反激拓撲在一些新興市場(如手機大功率快充充電器、超薄電視機、超薄電腦充電器等)的應用。
為了解決這些問題,一種軟開關反激式開關電源應運而生。其具有以下優點:
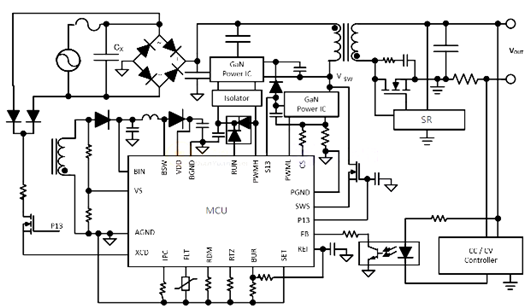
(一)主開關管工作在軟開關狀態
MOS 打開之前 DS 兩端電壓為零,降低開關損耗。
(二)重新設計 RDC 吸收電路
在退磁時回收漏感能量并重新傳遞給次級,降低損耗。
(三)提高工作頻率
由于主開關管工作在軟開關狀態,可以將頻率設置得很高,如 500KHz,大大減小電源體積。
(四)次級整流器工作在 ZCS 模式
進一步提高效率。
(五)內置升壓供電電路
在輸出寬電壓范圍(如 3.3 - 20V)內,保證芯片穩定工作,且省去了 LDO 降壓損耗。
(六)高效率
滿載效率大于 94%。


三、ACF 控制器
ACF(Active Clamp Flyback)控制器是一種過渡模式有源鉗位反激控制器,配有先進的控制方案,能夠顯著減小無源組件的尺寸,從而實現更高的功率密度和更高的平均效率。它能驅動高達 1 MHz 的高頻 AC / DC 轉換器。ACF 控制器旨在針對低側主開關自適應地實現目標全 ZVS(Zero Voltage Switching,零電壓開關)或部分 ZVS 條件,并在較寬的工作條件下將循環能量降至最低。由于上管導通時間逐周期校正,自動調諧消除了因組件公差、輸入 / 輸出電壓變化和溫度變化而導致丟失 ZVS 的風險。
軟開關反激式開關電源以其高效率、小體積等優點,在眾多電源應用場景中展現出巨大的潛力,滿足了現代電子設備對電源性能的高要求。
〈烜芯微/XXW〉專業制造二極管,三極管,MOS管,橋堆等,20年,工廠直銷省20%,上萬家電路電器生產企業選用,專業的工程師幫您穩定好每一批產品,如果您有遇到什么需要幫助解決的,可以直接聯系下方的聯系號碼或加QQ/微信,由我們的銷售經理給您精準的報價以及產品介紹
聯系號碼:18923864027(同微信)
QQ:709211280