一、MOSFET 驅動電路設計要求
快速導通能力 :當開關管導通時,驅動電路需具備強大的充電電流供應能力,確保 MOS 管柵極與源極間電壓能迅速攀升至目標值。這不僅能實現開關管的快速開啟,還能有效抑制上升沿的高頻振蕩,保障電路的穩定性和可靠性。
穩定導通維持 :在開關管導通期間,驅動電路應持續穩定地為 MOS 管的柵源極提供電壓,確保其處于可靠的導通狀態,避免因電壓波動導致的導通異常。
高效關斷機制 :關斷瞬間,驅動電路要為 MOSFET 柵極與源極間電容電壓的快速放電提供低阻抗路徑,促使開關管能夠迅速關斷,減少關斷延遲和能量損耗。
簡潔高效結構 :電路設計應注重結構的簡潔性與高效性,力求以最少的元件實現最優的驅動性能,同時確保電路的可靠性和穩定性。
電氣隔離應用 :在電路設計中合理應用電氣隔離技術,以增強電路的抗干擾能力,提高安全性,尤其適用于復雜電磁環境或高電壓、大電流的應用場景。
二、MOSFET 驅動電路原理
MOSFET 驅動電路的核心原理在于通過調節柵極電壓來控制漏源極的導通狀態,借助柵極電容的充放電過程實現開關管的快速開啟與關斷,從而精確控制電能的傳輸與轉換。
三、電壓驅動特性
作為電壓控制型器件,MOSFET 的柵極與源極間通過氧化層實現隔離,其導通狀態由柵源電壓(VGS)決定。以 N 溝道增強型 MOSFET 為例,需施加正向 VGS(高于閾值電壓)才能形成導電溝道,使漏源極導通;而在關斷時,VGS 需降至閾值以下甚至施加負壓,以確保開關管可靠關斷,避免誤導通引發的電路故障。
四、柵極電容與充放電
(一)關鍵參數
輸入電容(CISS)、輸出電容(COSS)和反饋電容(CRSS)共同作用,對 MOSFET 的開關速度產生顯著影響。這些電容參數反映了柵極與源極、漏極之間的電容效應,是影響驅動電路動態性能的關鍵因素。
(二)動態過程
導通過程 :驅動電路需以低阻抗快速對柵極電容充電,縮短上升時間(TR),使 MOS 管能夠迅速進入導通狀態,減少導通延遲和能量損耗。
關斷過程 :需提供低阻抗放電回路,加速 VGS 電壓下降,確保開關管能夠快速關斷,避免因關斷延遲導致的過耗散和可能的電路故障。
五、MOSFET 驅動電路圖及分析
用于NMOS的驅動電路

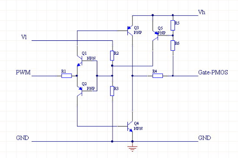
用于PMOS的驅動電路

用于NMOS的驅動電路

用于PMOS的驅動電路

(一)驅動電路圖分類
根據所驅動 MOSFET 類型的不同,可分為用于 NMOS 的驅動電路和用于 PMOS 的驅動電路。以下是針對 NMOS 驅動電路的詳細分析。
(二)NMOS 驅動電路分析
電源配置 :Vl 和 Vh 分別代表低端和高端電源,二者電壓可以相同,但需確保 Vl 不超過 Vh,以避免電路異常和器件損壞。
圖騰柱結構 :Q1 和 Q2 組成反置的圖騰柱,其主要作用是實現電氣隔離,同時防止兩只驅動管 Q3 和 Q4 同時導通,避免造成電源短路和器件損壞等嚴重后果。
基準電壓設定 :R2 和 R3 用于提供 PWM 電壓基準,通過調節該基準電壓,可使電路在 PWM 信號波形較陡直的位置工作,從而提高驅動信號的質量和穩定性,有助于實現更精確的開關控制。
驅動電流供應 :Q3 和 Q4 負責提供驅動電流。在導通狀態下,Q3 和 Q4 相對 Vh 和 GND 的壓降通常較低,一般僅有 0.3V 左右,遠低于 0.7V 的常規 Vce 壓降,這有助于降低驅動電路的功耗,提高驅動效率。
反饋電阻作用 :R5 和 R6 作為反饋電阻,用于對 gate 電壓進行采樣。采樣后的電壓經 Q5 對 Q1 和 Q2 的基極產生強烈負反饋,從而將 gate 電壓限制在有限范圍內,防止 gate 電壓過高導致 MOSFET 損壞。該限定數值可通過調節 R5 和 R6 的阻值來實現精準控制。
電流限制措施 :R1 用于限制 Q3 和 Q4 基極電流,避免過大的基極電流導致 Q3 和 Q4 過飽和或損壞;R4 則用于限制 MOS 管 gate 電流,即 Q3 和 Q4 的 Ice。在必要時,可在 R4 上并聯加速電容,以優化電路的動態性能,加快開關速度。
〈烜芯微/XXW〉專業制造二極管,三極管,MOS管,橋堆等,20年,工廠直銷省20%,上萬家電路電器生產企業選用,專業的工程師幫您穩定好每一批產品,如果您有遇到什么需要幫助解決的,可以直接聯系下方的聯系號碼或加QQ/微信,由我們的銷售經理給您精準的報價以及產品介紹
〈烜芯微/XXW〉專業制造二極管,三極管,MOS管,橋堆等,20年,工廠直銷省20%,上萬家電路電器生產企業選用,專業的工程師幫您穩定好每一批產品,如果您有遇到什么需要幫助解決的,可以直接聯系下方的聯系號碼或加QQ/微信,由我們的銷售經理給您精準的報價以及產品介紹
聯系號碼:18923864027(同微信)
QQ:709211280